kaiyun-开云(中国)官方网站_KAIYUNSPORTS

  • 首页
  • nba
  • 英超
  • 意甲
  • 法甲
  • 德甲
  • 西甲
  • 欧冠
  • 关于我们

开云体育官网-40岁吴庆创中超新纪录 重庆10人大轮换或死磕武汉

体坛周报全媒体原创 没有太多意外,首发大轮换10人的重庆两江竞技1比4不敌上海申花,在中超保级组第二阶段三轮比赛之后依然未尝胜绩。不过...
意甲 2026.03.06 0 36
开云体育官网-40岁吴庆创中超新纪录 重庆10人大轮换或死磕武汉

开云官网-【中超】于汉超吴曦均传射吴庆破纪录 申花4比1重庆

体坛周报全媒体原创 北京时间12月18日19点30分,2021赛季中超第二阶段第17轮保级组在苏州奥体中心进行,上海申花对阵重庆两江竞...
nba 2026.03.06 0 29
开云官网-【中超】于汉超吴曦均传射吴庆破纪录 申花4比1重庆

2021国羽混双高开低走 新周期仍有望锁定统治地位

体坛周报全媒体记者 李婷 原本应该是2021年国羽表现最好的单项,如果单看东京奥运会包揽冠亚军的成绩,混双的确是的。但巴黎奥运周期伊始...
英超 2026.03.06 0 35
2021国羽混双高开低走 新周期仍有望锁定统治地位

开云-广州队vs河北:蒋光太张琳芃回归 河北三外援出战

北京时间12月16日18时,中超第二阶段争冠组第16轮广州队对阵河北,目前双方已经公布首发阵容。广州队,蒋光太、张琳芃回归、高准翼缺席,...
法甲 2026.03.06 0 35
开云-广州队vs河北:蒋光太张琳芃回归 河北三外援出战

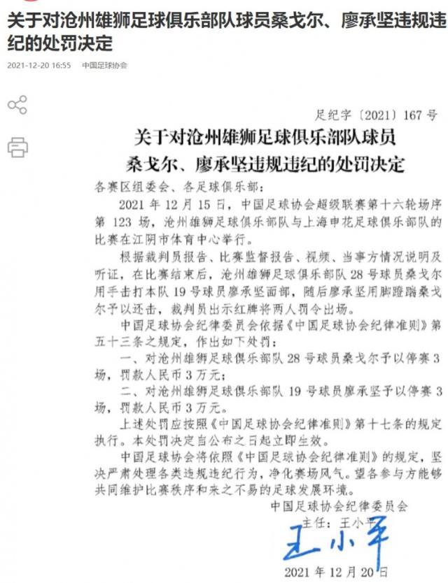
开云-官方:沧州球员桑戈尔、廖承坚因内讧打架被罚停3场

12月20日,中国足协公布关于对沧州雄狮足球俱乐部队球员桑戈尔、廖承坚违规违纪的处罚决定,两人因赛后打架内讧,皆被罚款3万+停赛3场。 ...
西甲 2026.03.06 0 33
开云-官方:沧州球员桑戈尔、廖承坚因内讧打架被罚停3场

开云APP-《前线锐眼》Vol.98:由梅州升级聊聊传说中城市联赛

《前线锐眼》Vol.98:由梅州升级聊聊传说中城市联赛 点击下方链接或登录喜马拉雅FM搜索“前线锐眼”即可收听节目。零距离现场最前沿,...
德甲 2026.03.06 0 33
开云APP-《前线锐眼》Vol.98:由梅州升级聊聊传说中城市联赛

开云体育官网-IFFHS亚洲年度U20阵容日韩5人 中国无人进榜

体坛周报全媒体记者马德兴报道   国际足球历史与统计联合会(The International Federation of Footb...
法甲 2026.03.06 0 36
开云体育官网-IFFHS亚洲年度U20阵容日韩5人 中国无人进榜

开云APP-二德子接班三德子,曼联新CEO会赚钱同时更懂球

体坛周报全媒体驻英国记者 刘川 曼联在本周正式官宣了俱乐部对于新任首席执行官的任命:之前主管商务的理查德·阿诺德被提拔为球队的下届CE...
英超 2026.03.06 0 36
开云APP-二德子接班三德子,曼联新CEO会赚钱同时更懂球

开云APP-加兰谈首秀替补:想融入球队&不想破坏势头 起初不适应&后来好了

3月3日讯 NBA常规赛,快船客场114-101击败勇士。赛后,加兰接受了记者采访。谈到自己首秀打替补,他说道:“泰伦-卢对我说:‘你将...
意甲 2026.03.06 0 36
开云APP-加兰谈首秀替补:想融入球队&不想破坏势头 起初不适应&后来好了

开云-美媒评26年自由市场TOP10前锋!火箭伊森第7名 41岁詹姆斯仍排第一|圣安东尼奥马刺队|休斯敦火箭队|nba|球员|球队_新浪体育_新浪新闻

在常规赛进入冲刺阶段,强弱球队明显分化之际,美媒《fadeawayworld》提前评选出26年自由市场值得关注的TOP10前锋,其中火箭...
德甲 2026.03.06 0 36
开云-美媒评26年自由市场TOP10前锋!火箭伊森第7名 41岁詹姆斯仍排第一|圣安东尼奥马刺队|休斯敦火箭队|nba|球员|球队_新浪体育_新浪新闻
1 2 › ››

热门文章

  • 1开云体育官网-4位总理被赶下台,英拉21岁读博的儿子,或是他信家族最后的希望
  • 2kaiyun-官方:吉达联合签下布拉加19岁边锋罗热;据悉转会费3200万欧
  • 3kaiyun-牙买加4-0大胜百慕大群岛,尼科尔森、凯西-帕尔默破门
  • 4都体:尤文全力推进伊尔迪兹续约,新合同年薪有望超500万欧
  • 5开云体育官网-博主:北京国安将推出亚冠特别版围巾,上方印着“剑指亚洲”
  • 6开云APP-TA:本赛季英超需打破升班马降级魔咒,那不利于联赛发展与宣传
  • 7开云-ESPN:墨西哥国家队的汽车在美国被盗,丢失训练器材
  • 8东体:阿苏埃婉拒球迷换座好意,感叹中国很大踢客场都是长途

最近发表

  • 开云官网-官方:张呈栋右膝内侧副韧带撕裂 将缺席剩余比赛
  • 开云-哈登2场15失误!阿特金森:我们必须帮助哈登 对手包夹要积极跑动
  • 开云-跟英格拉姆比着铁!米切尔弧顶加长三分出手 投出三不沾
  • kaiyun-彻底打花!塔图姆外线发炮命中还有加罚 3+1打成后分差来到30分
  • kaiyun-红牛换引擎影响实力?维斯塔潘称预测未来“无意义”
  • 开云体育下载-掘金127-107雷霆迎11连胜 约基奇和穆雷等5位主力缺阵
  • 开云体育下载-杜绝那不勒斯先例遭效仿 体育法官维护意甲生命线
  • kaiyun-西媒曝巴洛特利收到中超报价 自称几周内签约
  • 开云体育下载-欧冠半决赛首回合巴黎VS拜仁裁判:瑞士裁判桑德罗·舍雷尔执法
  • 开云体育官网-争冠白热化!英超此前仅1次比净胜球争冠:2011/12赛季曼城压曼联

热评文章

  • 东体:阿苏埃婉拒球迷换座好意,感叹中国很大踢客场都是长途
  • 都体:尤文全力推进伊尔迪兹续约,新合同年薪有望超500万欧
  • 开云体育下载-费德勒像乔丹,纳达尔像詹姆斯,那么德约呢?
  • 开云官网-Skip:东契奇场均罚10.1球&SGA9.4球 后者却被称为罚球之王?
  • 开云体育官网-六台:若奥布拉克在今夏离队,马竞有意利物浦门将马马尔达什维利
  • 开云官网-官方:张呈栋右膝内侧副韧带撕裂 将缺席剩余比赛
  • 开云官网-安帅:执教本泽马是荣耀 穆帅:他拿金球是自然结果
  • 开云体育官网-【欧冠】恰神致胜 巴萨中柱+进球被吹0比1客负国米

标签列表

    文章归档

    • 2026年4月 (57)
    • 2026年3月 (183)
    • 2026年2月 (62)
    • 2026年1月 (258)
    «    2026年3月    »
    一 二 三 四 五 六 日
    1
    2345678
    9101112131415
    16171819202122
    23242526272829
    3031

    最新留言

      • 关于我们
      • 常见问题
      • 广告服务
      • 免责声明联系我们
      Powered By Z-BlogPHP 1.7.3
      Copyright© 2022-2027 kaiyun-开云(中国)官方网站_KAIYUNSPORTS 版权所有 HTML地图 XML地图 txt地图